玫瑰(Rosa rugosa Thunb.)是蔷薇科蔷薇属落叶灌木,花色丰富,香气浓郁,不仅是世界上最古老的天然香料植物之一,而且是园林绿化的优良植物材料,还是珍贵的中药材,是集观赏、绿化、药用、美容、美食于一身的名贵花木,经济和保健价值高。目前,国内外玫瑰种植大多采用露天栽培,管理较粗放,会受到各种外界环境因素的制约。其中,土壤干旱会直接造成玫瑰植株生长衰弱甚至死亡,严重影响玫瑰鲜花的产量和品质。转录因子和组蛋白修饰在调节植物适应干旱胁迫中发挥关键作用,但二者之间如何相互协调控制耐旱基因的表达机制尚不清楚。
近日,我院冯立国教授课题组联合南京农业大学王长泉教授课题组在Plant Biotechnology Journal(中科院一区Top,最新影响因子10.5)在线发表了题为 “RrMYB2 Regulates Drought Stress via RrJMJ12-Dependent Epigenetic Modification in Rosa rugosa” 的研究论文。该论文解析了一个耐旱正调控因子RrMYB2通过依赖组蛋白去甲基化酶RrJMJ12,负调控ABA信号PP2Cs基因的分子调控网络。研究结果揭示了玫瑰转录因子联合表观修饰因子调控耐旱机制的新发现,为耐旱玫瑰育种提供了重要的理论依据。

该研究通过毛状根技术构建了玫瑰RrMYB2沉默株系和过表达株系,干旱处理后,发现过表达株系抗旱性显著高于对照,相反,干扰株系抗旱性显著下降。进一步构建了VIGS沉默株系,发现沉默植株气孔显著大于对照,相对含水量小于对照。通过转录组测序,筛选到差异表达基因集中在激素通路,尤其是ABA信号通路中的PP2Cs家族基因显著下调,因此将RrHAB1, RrHAB2和RrABI1作为候选靶基因(图1)。

图1 RrMYB2正调控玫瑰抗旱
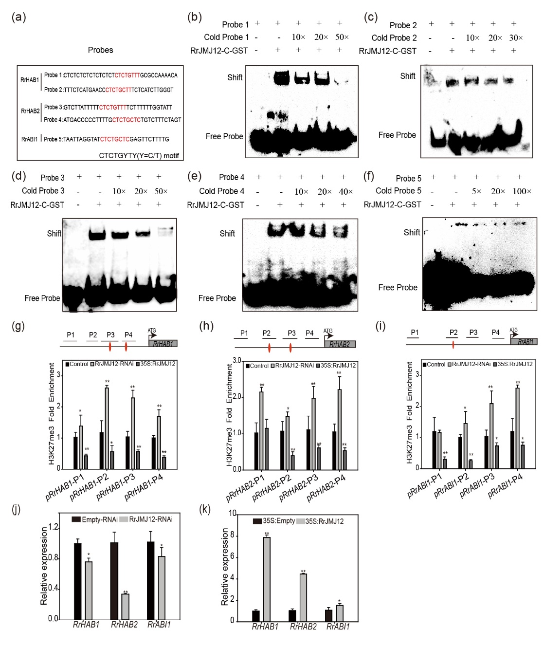
为了研究RrMYB2是否直接调控这些靶基因的表达,该研究首先分析了启动子序列,发现靶基因启动子上包含有MYB结合位点。因此进行了一系列生化实验,但结果都表明,RrMYB2不直接抑制靶基因的表达,暗示可能需要其他共调节因子。进一步对启动子进行分析,发现启动子上都包含后CTCTGYTY元件,该元件是组蛋白去甲基化酶JMJ12的特异性结合位点,因此猜测RrJMJ12可能是RrMYB2的共调节因子。为了验证这一猜想,本研究首先通过EMSA实验验证了RrJMJ12能够直接靶向靶基因启动子上的CTCTGYTY元件(图2a-f)。而且,瞬时过表达和抑制RrJMJ12,均能改变靶基因上的H3K27me3修饰水平(图2g-k)。这一结果表明,PP2Cs靶基因的表达受到了RrJMJ12的直接表观修饰调控。

图2 RrJMJ12直接结合CTCTGYTY元件
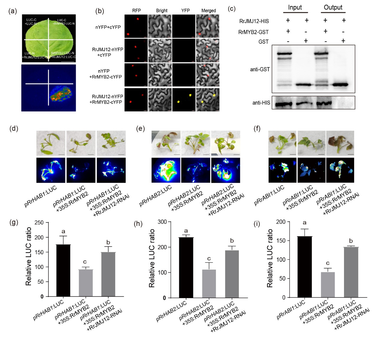
为了进一步验证这一猜想,该研究通过BiFC和Pull down等实验,验证了二者之间存在蛋白互作关系(图3a-c)。进一步通过荧光素酶实验,发现RrMYB2抑制靶基因的表达依赖于RrJMJ12。在干扰RrJMJ12的背景下,RrMYB2对靶基因的抑制作用几乎消除(图3d-i)。综合这两个研究结果,表明了RrJMJ12是RrMYB2负调控靶基因的共调节因子。

图3 RrMYB2依赖RrJMJ12负调控PP2Cs基因表达
接下来,通过毛状根技术构建了玫瑰RrJMJ12沉默株系和过表达株系,干旱处理后,发现过表达株系抗旱性显著低于对照,相反,干扰株系抗旱性显著高于对照,表明RrJMJ12是抗旱的负调控因子。为了进一步验证RrMYB2和RrJMJ12的功能关系,研究人员同时沉默了RrMYB2和RrJMJ12,结果发现,同时沉默二者的株系表现为抗旱性增强,气孔变小,相对含水量高于对照,这一结果表明RrJMJ12在RrMYB2下游发挥作用(图4)。

图4 RrJMJ12在RrMYB2下游负调控抗旱
基于RrMYB2和RrJMJ12存在互作,且RrMYB2依赖RrJMJ12负调控靶基因表达,通过EMSA竞争实验验证表明RrMYB2- RrJMJ12蛋白复合体竞争性抑制RrJMJ12结合靶基因CTCTGYTY元件,从而影响靶基因的表达。而在干旱条件下,RrMYB2被激活,进一步抑制了RrJMJ12结合靶基因(图5)。该研究为解析玫瑰耐旱机制提供了新见解,为玫瑰耐旱遗传改良奠定了关键理论基础与基因资源。

图5 RrMYB2依赖RrJMJ12调控抗旱的分子模型
扬州大学园艺园林学院青年教师白梦娟和博士研究生杨雅婷为论文共同第一作者,扬州大学王建文副教授、南京农业大学陆俊讲师参与了研究,扬州大学冯立国教授和南京农业大学王长泉教授为论文共同通讯作者。该研究得到国家自然科学基金等项目的资助。
文章链接:http://doi.org/10.1111/pbi.70432