近日,我院生利霞教授在《Food Chemistry》(中科院1区,IF=8.5)上在线发表了题为“Determination of the appropriate extraction method for bound aroma compounds from strawberry and analysis of aroma substances in strawberry fruits of different varieties and developmental stages”研究论文。该研究优化并明确了草莓键合态香气化合物的提取测定方法,揭示了不同品种草莓的香调差异来源。

草莓果实富含浓郁且独特的香气物质,由键合态和游离态香气化合物组成,是评价鲜食和加工品品质的重要指标。游离态香气化合物的提取测定方法已得到广泛研究,但关于草莓键合态香气化合物的提取测定方法尚不清晰。本文通过比较三种键合态香气化合物提取法,并进行水解方式、工艺参数的单因素试验及响应面优化分析,建立了利用Cleanert PEP萃取柱法提取草莓键合态香气化合物前体的最佳工艺条件:(1)柱流速1 mL/min;(2)洗脱液比例7:1(二氯甲烷:戊烷);(3)保留液比例3:1(乙酸乙酯:甲醇)。键合态香气化合物前体于38℃下酶解48h,最终通过GC-MS等仪器进行键合态香气化合物的检测。

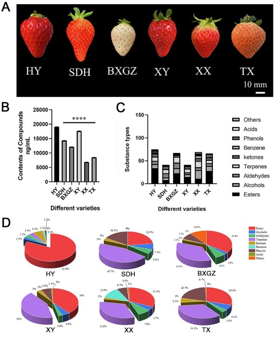
对6个不同品种和不同发育时期红颜草莓果实进行键合态和游离态香气化合物检测以及香调归类分析。结果表明,成熟红果期的‘红颜’草莓香气含量及种类最为丰富,其归类为果香型(Fruity/Fruity),‘白雪公主’为(Floral/Sweety)、‘雪香’(Floral/Peachy)和 ‘香野’(Floral/Peachy)归类为花香型,‘桃熏’为桃香型(Peachy/Peachy),‘圣诞红’为凤梨香型(Pineapple/Floral)。

我院生利霞教授、已毕业硕士研究生李香蓉和青年教师于建强为论文第一和通讯作者。该研究获得国家自然科学基金和生物育种钟山生物实验室等项目资助。