塑料垃圾污染已成为全球环境的重大威胁。长期积累的塑料废弃物经过风化降解为微塑料和纳米塑料,扩散至地球几乎所有的角落,对生态系统构成了潜在风险。微塑料对植物影响的研究也迅速增长,此前的研究主要聚焦于微塑料对植物生长发育、生理生化和转录调控的影响。然而,植物次生代谢物(Secondary/specialized metabolites)在应对各种环境胁迫中发挥重要作用,但其在微塑料胁迫中的响应、功能和作用机制却不清楚。近日,扬州大学金飚教授课题组在Plant, Cell & Environment发表了题为“Flavonoids mitigate nanoplastic stress in Ginkgo biloba”的研究论文,系统揭示了黄酮类化合物在银杏(Ginkgo biloba)应对聚苯乙烯纳米塑料(PSNPs)胁迫中的多重功能,并在其他植物中验证了这种普遍存在的次生代谢防御机制。

该研究首先对银杏苗进行了不同浓度的PSNPs处理,结果表明,PSNPs能被银杏的根、茎、叶吸收,并运输至各组织内部,且300 mg/L的高浓度PSNPs显著影响了植株的生长,造成了生长抑制、光合毒性、ROS积累以及细胞核损伤(图1,2)。然而,在遭遇PSNPs胁迫时,植株表现出类黄酮的显著积累,表明类黄酮可能有助于提高植株对纳米塑料胁迫的耐受性和解毒能力。

图1 PSNP在根、茎和叶中的分布及PSNP胁迫对植株生理生化指标的影响

图2 300 mg/L PSNP溶液对银杏苗根尖细胞核损伤的影响
为了探究黄酮类化合物在抵抗纳米塑料胁迫中的具体作用,该研究结合基因表达分析和遗传转化实验,深入分析了黄酮合成途径的调控机制。RNA测序结果显示,PSNPs胁迫显著上调了多个黄酮合成相关基因的表达,包括CHS、F3H、FLS等关键酶基因,其中GbCHS基因在根和叶中均显著上调表达。这些基因的上调反映了植物通过调控黄酮类代谢途径,主动增强自身的抗氧化能力。此外,该研究还通过qRT-PCR验证了不同时间点和组织中这些基因的动态表达模式。
通过类黄酮靶向代谢组学,鉴定了响应微塑料胁迫的具体黄酮化合物种类和数量。使用UPLC-ESI-MS/MS技术,共检测到791种类黄酮分子,涵盖13个亚类。37种类黄酮在PSNPs胁迫下显著上调,筛选到一些显著变化的类黄酮 [如槲皮素-3-O-(6''-马来酰基)半乳糖苷、山柰酚-3-O-(6''-马来酰基)葡萄糖苷等] 在植株应对PSNPs胁迫中的潜在重要作用。此外,通过外源类黄酮喷施处理,发现黄酮类化合物虽然不影响纳米塑料的吸收,却显著降低了氧化损伤,说明其在抗氧化保护中的重要作用。
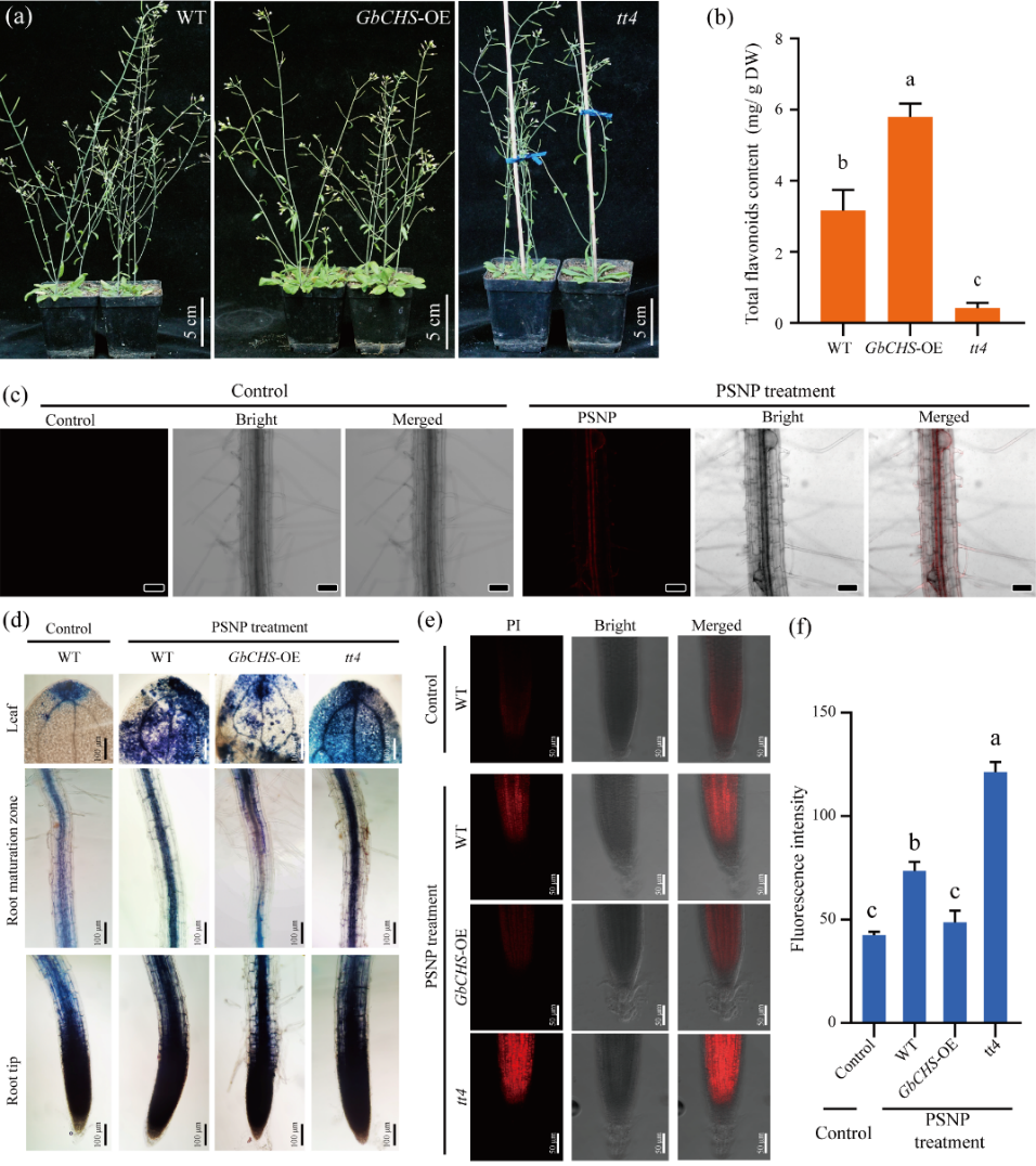
通过遗传转化和PI及NBT染色实验,该研究进一步证实了黄酮类化合物在缓解ROS积累和细胞损伤中的关键作用。利用CHS基因过表达的拟南芥株系(增强了黄酮含量)与突变株系(降低了黄酮含量)进行比较,发现在纳米塑料胁迫下,过表达株系黄酮水平显著提高,ROS积累显著减少,而突变株系的氧化胁迫则更加严重(图3)。由于黄酮不仅能作为抗氧化剂,同时还能作为信号分子,因此研究进一步通过RNA测序分析了转基因和野生型植株在PSNPs胁迫下的转录组差异。结果发现转基因株系中,与植物应对环境胁迫响应相关通路的基因显著下调表达,表明增强的类黄酮可以抵消部分胁迫信号通路。而与次生代谢物生物合成过程以及正常发育相关过程(如发育过程和蛋白质稳态相关过程)的基因显著上调表达,这些结果表明类黄酮有助于缓解植物在PSNP胁迫下的损伤,减少与逆境相关的能量消耗,从而使植物能够将更多能量分配给正常的生长和发育。

图3 PSNP胁迫下GbCHS过表达和突变体拟南芥根中黄酮水平和ROS分布
为了探究这一发现是否在植物中具有普遍性,该研究还选用了拟南芥、杨树和番茄等不同植物进行对比实验,结果显示这些植物叶片在PSNPs胁迫下同样表现出总黄酮积累和合成能力的显著增强,暗示类黄酮可能在植物应对纳米塑料污染中具有普遍性的作用(图4)。

图4 PSNP胁迫下其他植物中总黄酮水平和CHS基因的表达水平
该研究全面揭示了类黄酮在银杏及其他植物应对纳米塑料胁迫中的多重作用,通过增加类黄酮的合成,植物能够有效缓解氧化应激,保护细胞免受纳米塑料的损伤,并通过调整代谢路径增强植物的整体抗性(图5)。

图5 植物通过类黄酮应对纳米塑料胁迫的示意图
扬州大学园艺园林学院崔佳雯博士后为本文第一作者,金飚教授和刘思安副教授为通讯作者,路兆庚讲师也参与了相关工作。该项研究得到了国家自然科学基金(32072610、32301652和32301652)、江苏省自然科学基金(BK20230573和BK20220574)以及中国博士后面上基金(2023M732987)的资助。
原文链接:https://onlinelibrary.wiley.com/doi/full/10.1111/pce.15247