2024年10月2日,Genome Biology(中科院一区Top期刊,IF=10.1)在线发表了扬州大学园艺园林学院黄瓜遗传育种与分子生物学创新团队的题为“A genome-wide association study reveals molecular mechanism underlying powdery mildew resistance in cucumber”的研究成果。该研究鉴定并报道了一个调控黄瓜白粉病抗性的新基因并对其功能及调控机制进行了深入系统的研究,为今后黄瓜抗白粉病分子遗传改良及新品种选育提供了优异基因资源。

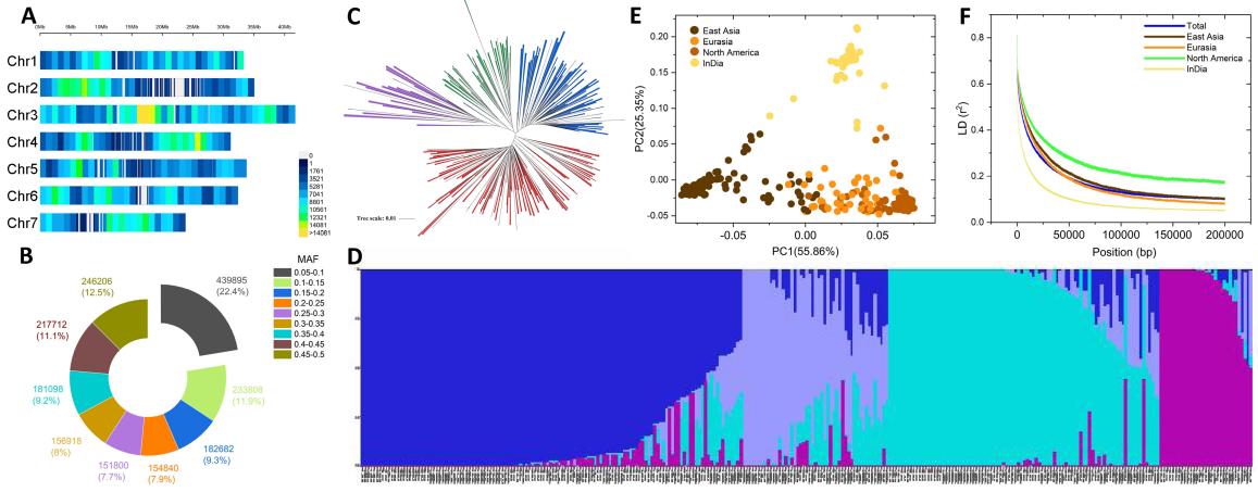
黄瓜(Cucumis sativus L.)是我国广为栽培的主要蔬菜作物。白粉病是危害其生长发育的主要病害之一,具有发病迅速、潜伏期短、可多次侵染等特点,严重影响黄瓜产量和品质。白粉病抗性品种的培育和应用是防控黄瓜白粉病危害的根本途径,黄瓜抗白粉病基因的发掘则是抗性种质创制及新品种选育的基础。该研究对299份黄瓜核心种质资源进行了全基因组重测序,共获得1625341个SNPs和339618个InDels标记。通过生物信息学分析发现,该群体的最优分群为四个:包括East Asia亚群、Eurasia亚群、North America亚群和India亚群。该群体的平均连锁不平衡距离为10.6kb,且亚群间存在差异(图1)。

图1 黄瓜核心种质资源的全基因组重测序
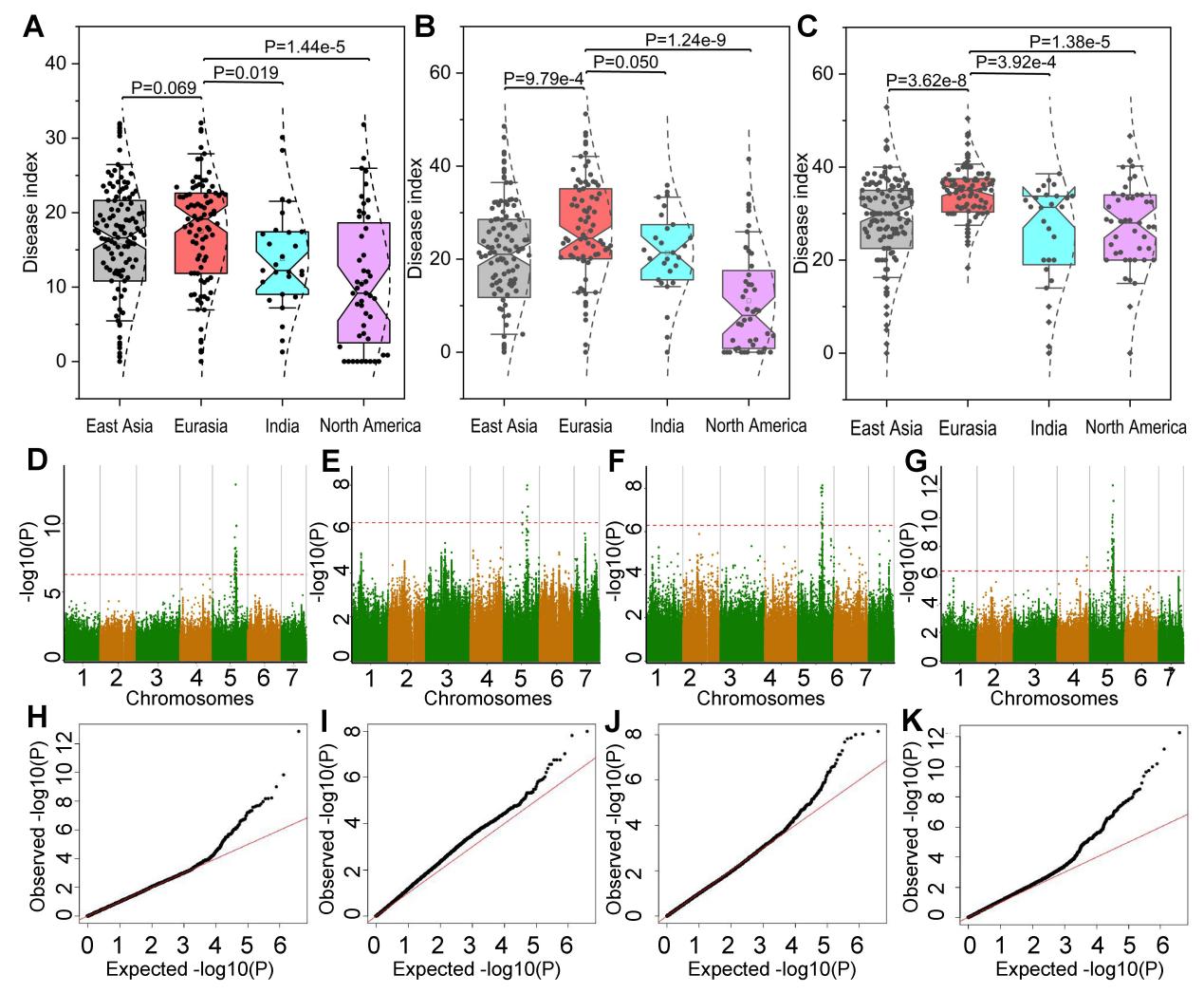
连续三年的群体成株期的白粉病抗性调查发现,Eurasia亚群白粉病平均抗性较低,每个亚群白粉病抗性均呈正态分布趋势,且不同季节间病情指数相关性较高(图2)。通过GWAS分析在Chr5上检测到50个与黄瓜白粉病抗性显著关联的位点,分布于32个连锁不平衡区域内,包含41个候选基因。该关联区间与文献报道的抗白粉病QTLs高度重叠(图2)。利用VIGS体系发现仅沉默编码磷酸转运蛋白的CsGy5G015960导致黄瓜白粉病抗性显著下降。CsGy5G015960变异与白粉病抗性关联性最强,随后即对CsGy5G015960的功能及分子作用机制开展了深入系统的研究。过表达CsGy5G015960显著提高了黄瓜抗白粉病能力。基于重测序数据,共在自然群体中发现了CsGy5G015960的5种单倍型,分别命名为Hap.1—Hap.5。统计分析发现,Hap.1的白粉病抗性显著高于其他四个单倍型,其特征在于CsGy5G015960的3'UTR区域存在一个29bp的InDel。LUC烟草\GFP拟南芥\GUS黄瓜瞬时实验均表明:3’UTR区域的29bp插入影响mRNA的稳定性。通过对过表达材料和野生型材料叶片侵染白粉菌的比较RNA-seq分析发现:过表达CsGy5G015960Hap1抑制了Peroxidase的表达,促进了叶片中H2O2的积累。进一步用外源H2O2处理叶片则显著抑制了白粉菌在黄瓜感病品种上的增殖。

图2 黄瓜抗白粉病全基因组关联分析
扬州大学许学文副教授为本文第一作者,齐晓花教授、Hamza Sohail博士后和硕士研究生杜玉娇、李苏豪、谭鸣、刘雪丽参与了该项研究工作。陈学好教授和杨晓东教授为共同通讯作者。本研究得到了国家自然科学基金(32030093、32172570, 31672176)、江苏省种业振兴揭榜挂帅项目(JBGS(2021)018)、江苏省农业重大新品种创制项目(PZCZ201720)、江苏省现代农业重点研发项目(BE2022339)和江苏省农业自主创新项目(CX(23)1009)的共同资助。
全文链接:https://genomebiology.biomedcentral.com/articles/10.1186/s13059-024-03402-8