首页 > 科学研究 > 科研动态 > 正文

科研动态

我院李良俊教授课题组在芡实活性物质方面的研究取得新进展

 

近日,我院水生蔬菜团队在Industrial Crops and Products(中科院一区IF=6.449)发表了题为Comparative metabolomic profiling of secondary metabolites in different tissues of Euryale ferox and functional characterization of phenylalanine ammonia-lyase的研究论文,发现芡实的叶片和种壳可作为天然活性物质的潜在资源并揭示了EfPAL4控制次生代谢物生物合成分子机理。

 


 

天然活性物质是传统和现代医药的重要原料来源,挖掘富含天然活性物质的药用植物已成为热点。芡实(Euryale  ferox)属于睡莲科芡属,是我国特色的药食同源植物。芡实的多个部位可入药,具有抗氧化、抗疲劳、抗癌等生物活性,有很高的药用开发价值,而其活性物质还未进行系统的鉴定和分析。

 

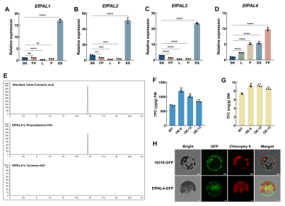
1芡实中天然活性物质的鉴定与分析 

该研究在芡实种仁、种壳、果皮、叶片和叶柄中共鉴定到589种天然活性物质,其中酚类物质占比为87%。叶片和种壳所富含的类黄酮化合物、酚酸种类和含量最高,并具有较高的抗氧化能力。苯丙烷代谢途径是天然活性物质产生的重要途径,苯丙氨酸解氨酶是该途径的第一个限速酶,通过全基因组鉴定和转录组分析,筛选得到EfPAL4与代谢物的分布显著相关;将EfPAL4基因在大肠杆菌中进行原核表达、纯化并进行体外酶活性分析,HPLC结果表明EfPAL4只催化苯丙氨酸生产肉桂酸,而对酪氨酸无活性;随后亚细胞定位显示EfPAL4位于细胞质中,并通过转基因技术对EfPAL4的功能进行了验证。该研究为今后深入解析芡实中活性物质生物合成的分子机制奠定基础。 


2 EfPAL 4 芡实次生代谢物生物合成中的活性 

我院水生蔬菜团队博士研究生刘爱莲为论文第一作者,青年教师吴鹏李良俊教授为通讯作者。研究得到国家自然科学基金青年基金、国家特色蔬菜产业体系、江苏省种业振兴“揭榜挂帅”、中国博士后特别资助等项目的资助。

我院水生蔬菜团队长期从事水生蔬菜生长发育及重要性状分子生物学研究,主要致力于解析水生蔬菜产品器官发育、品质形成、重要功能物质代谢的分子机理研究,以及水生蔬菜种质资源评价和创新应用等研究。

文章链接: https://authors.elsevier.com/c/1gca~3IipnyBuX

 

 

 

联系我们

地址:中国·江苏·扬州市大学南路88号 电话:0514-87867606 / 87865787 传真:0514-87867606 邮编:225009
Copyright © 2022 扬州大学园艺园林学院 All Rights Reserved. 苏公网安备 32100302010246号