首页 > 科学研究 > 科研动态 > 正文

科研动态

我院陶俊教授团队在《Journal of Hazardous Materials》发表研究论文

塑料薄膜会在田间降解成直径小于5 mm的微塑料颗粒影响土壤理化性质土壤微生物的生境,严重威胁土壤生态系统。目前,塑料薄膜节水保肥技术被广泛应用于盐碱土壤改良,然而由此产生的微塑料污染也随之而来。

近日,我院陶俊教授团队在国际学术期刊《Journal of Hazardous Materials》(中科院一区Top期刊,IF=14.224)发表了题为Soil properties, microbial diversity, and changes in the functionality of saline-alkali soil are driven by microplastics的研究论文,解析了微塑料对盐碱地土壤特性及其微生物多样性与功能的影响。

 

该文采用微塑料和盐碱土壤共培养的方法,研究了不同粒径、不同浓度的聚乙烯(PE)和聚丙烯(PP)微塑料对盐碱土壤特性及其微生物多样性与功能的影响,结果表明:微塑料不仅显著降低了盐碱土壤的电导率,刺激土壤酶活性,提高有效养分的含量;而且显著改变了盐碱土壤中微生物群落尤其是真菌群落的组成(图1聚乙烯微塑料对盐碱土壤细菌功能的扰乱作用强于聚丙烯微塑料。聚乙烯微塑料能增加盐碱土壤中变形菌门和放线菌门优势细菌及子囊菌门优势真菌的相对丰度降低微生物多样性而聚丙烯微塑料则能增加盐碱土壤中特有的变形菌门细菌和子囊菌门真菌的相对丰度提高微生物多样性(图2)。在土壤碳氮循环中,聚乙烯微塑料提高了细菌对碳源的竞争力,而聚丙烯微塑料则提高了细菌的固氮能力。

综上所述,聚乙烯微塑料比聚丙烯微塑料对盐碱土壤生态系统的扰乱更强,研究结果为今后盐碱化地区合理选用塑料种类提供了参考

我院青年教师袁颖丹为该研究论文的第一作者,博士研究生祖梦婷为共同一作,陶俊教授为通讯作者,研究生李润泽与左加佳参与了该项研究工作。该研究得到了国家自然科学青年基金和江苏省自然科学青年基金的资助。

 

论文链接:https://doi.org/10.1016/j.jhazmat.2022.130712

 

 

 

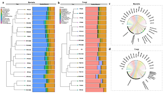
1. 微塑料处理下细菌和真菌相对丰度

(a) 门水平上细菌相对丰度层次聚类图和堆叠柱状图;(b) 门水平上真菌相对丰度层次聚类图和堆叠柱状图;(c) 属水平上细菌相对丰度和弦图;(d) 属水平上真菌相对丰度和弦图

 

2. 微塑料处理下细菌和真菌群落组成比较

aCKPEC100PPC100处理下细菌OTU三元图;(b-e):CKPEC100PPC100处理下共有细菌相对丰度柱状图(b)以及CKc)、PEC100d)和PPC100e)处理下特有细菌的相对丰度柱状图;(f CKPEC30PPC30处理下真菌OTU三元图;(g-j):CKPEC30PPC30处理下共有真菌相对丰度柱状图(g)以及CKh)、PEC100i)和PPC100j)处理下特有真菌的相对丰度柱状图

联系我们

地址:中国·江苏·扬州市大学南路88号 电话:0514-87867606 / 87865787 传真:0514-87867606 邮编:225009
Copyright © 2022 扬州大学园艺园林学院 All Rights Reserved. 苏公网安备 32100302010246号