近日,我院水生蔬菜团队和中国农业科学院蔬菜花卉研究所生物信息团队合作在国际著名期刊The Plant Journal发表了题为 The adaptive evolution of Euryale ferox to the aquatic environment through paleo-hexaploidization的研究论文。该研究完成了睡莲科植物芡实的基因组分析,解析了其古三倍化的“两步法”演化历史;进一步分析比较了芡实叶片发育的细胞学结构和转录组特征,揭示了芡实巨大叶片快速扩张占领水面空间的适应性进化机制。

适应性进化形成了不同生境下的生物多样性。水生植物适应水环境,进化出多种不同的特殊形态的叶片。芡实(Euryale ferox)是一年生大型水生草本植物,属于被子植物基部睡莲科芡实属。芡实又名鸡头米,鸡嘴莲,原产东亚,分布于中国南北各地的湖泊和池塘。芡实种仁芡米中含有丰富的类黄酮、蛋白质以及多种维生素,具有去湿益肾,降血糖,调节血脂等作用,是我国的一种重要的特色保健蔬菜,也是我国许多中药的重要原料。芡实植株可在短时间内生长出直径达2米的巨大浮水叶片,迅速占据大面积的水面。芡实叶片快速扩张是其对水环境的适应性进化而形成的复杂性状。
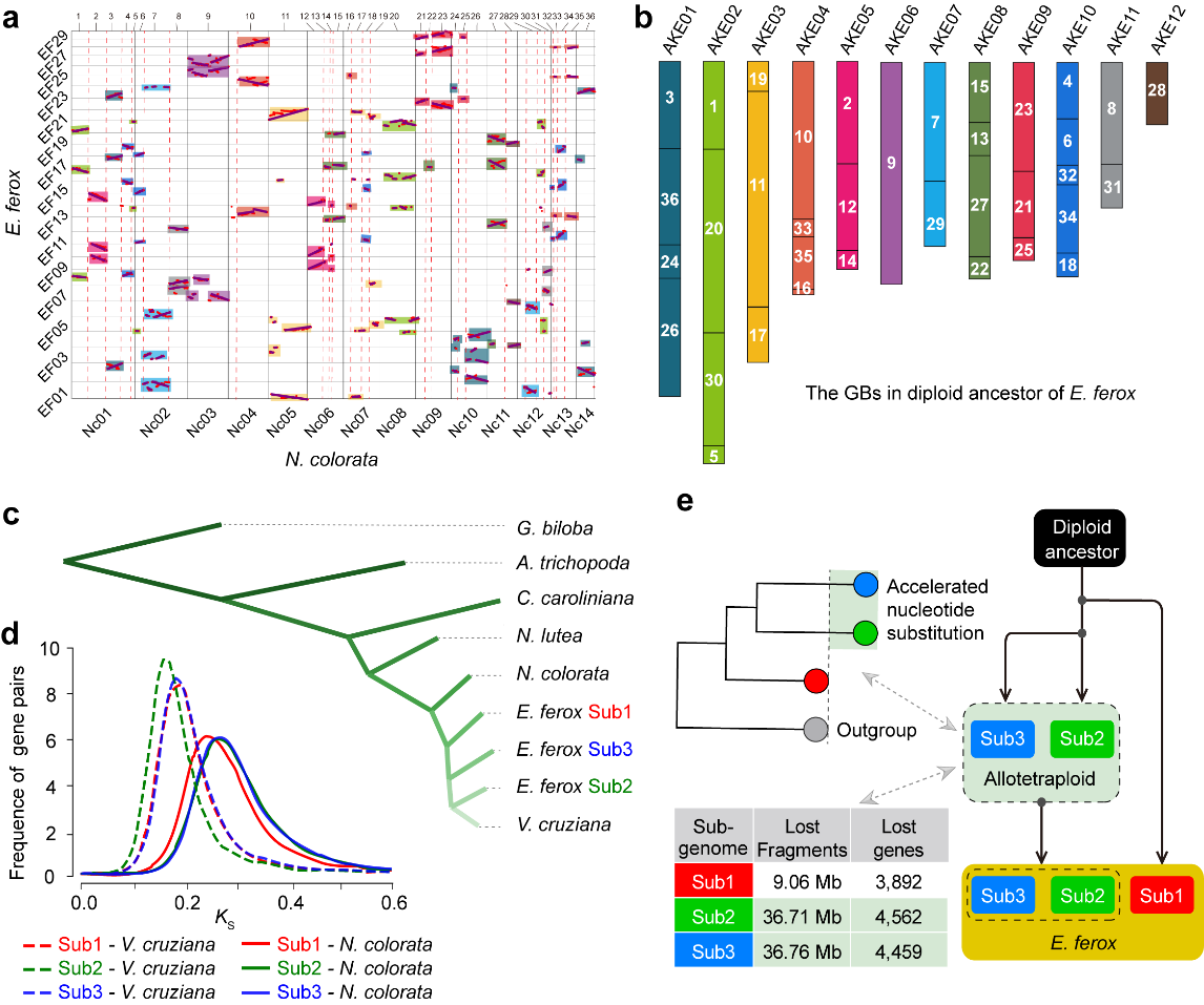
该研究完成了芡实基因组的高质量组装,详细解析了芡实属植物特有的全基因组三倍化演化过程。首先推导了芡实属植物基因组三倍化前的二倍体祖先,该祖先具有12条染色体;与近缘物种睡莲和王莲的分化关系分析,重建了芡实的三套亚基因组(Sub1,Sub2,Sub3);并发现芡实古三倍化后没有形成亚基因组优势现象。比较亚基因组的碱基突变速率和大片段丢失数量,揭示了芡实古三倍化的“两步法”演化模式,即第一步Sub2与Sub3先合并和演化,第二步Sub1加入和二倍化重排,最终形成了古异源六倍体的芡实基因组。研究还发现王莲和芡实的Sub2具有更近的进化关系,推测王莲和Sub2的分化略早于Sub2和Sub3的合并演化。该研究揭示了基因组古三倍化在水生植物适应性进化和复杂性状形成中的重要作用;研究结果将促进睡莲科植物的进化生物学研究和芡实重要农艺性状的进一步解析。

图1 芡实的祖先基因组推导与亚基因组分析
该研究进一步系统比较了芡实早期叶片和成年叶片发育过程的形态及细胞学特征,发现成年叶片快速扩张的基础是其在出水前已完成大量细胞增殖,形成了加厚皱缩、呈球状紧抱的叶片;球叶细胞在出水后迅速扩大,快速展开形成平铺水面的巨大叶片。基因的进化分析发现细胞分裂和扩张相关的GRF基因家族在古三倍化后完全保留,且在水下球形叶中高度表达,在调控芡实水下球形叶细胞快速分裂中发挥重要作用;芡实在水下完成球叶的发育需要消耗大量能量,叶片“源库转换”是支持芡实叶片特殊发育模式的关键之处。研究发现了能量转运相关的SWEET基因家族发生了显著扩增和功能分化,形成了两类主要基因,是调控芡实光合产物转运的关键基因。其中SWEET家族基因在叶片出水后高表达负责能量在“源”中的装载运输,另一类在水下球形叶高表达负责能量在“库”中的卸载利用。

图2 芡实适应性进化模式
我院水生蔬菜团队青年教师吴鹏、中国农业科学院蔬菜花卉研究所博士生张令奎和张亢博士、苏州市农业科学院尹渝来高级农艺师为该论文的共同第一作者;我院水生蔬菜团队李良俊教授、中国农业科学院蔬菜花卉研究所程锋研究员、扬州大学陈学好教授为共同通讯作者。扬州大学为第一完成单位。研究获得了国家自然科学基金青年基金、国家特色蔬菜产业体系、中国农业科学院科技创新工程、中国博士后特别资助、国家重点研发计划等项目的资助。
我院水生蔬菜团队长期从事水生蔬菜生长发育及重要性状分子生物学研究,主要致力于解析水生蔬菜产品器官发育、品质形成、重要功能物质代谢的分子机理研究,以及水生蔬菜种质资源评价和创新应用等研究。
文章链接:https://onlinelibrary.wiley.com/doi/10.1111/tpj.15717