近日,国际学术期刊《Plant and Cell Physiology》(IF5year=5.516)在线发表了我院陶俊教授团队题为“Tree peony R2R3-MYB transcription factor PsMYB30 promotes petal blotch formation by activating the transcription of anthocyanin synthase gene”的研究论文,揭示了R2R3-MYB家族转录因子PsMYB30调控牡丹‘海黄’色斑形成的分子机制。

牡丹是我国的传统名花,享有“花中之王”的美誉。花瓣色斑赋予牡丹极高的观赏价值,并作为视觉信号促进昆虫授粉以提升牡丹品种群的多样性。因此,寻找调控牡丹色斑形成的关键基因,解析色斑特异形成的分子调控网络,将为牡丹色斑调控和分子育种奠定基础。
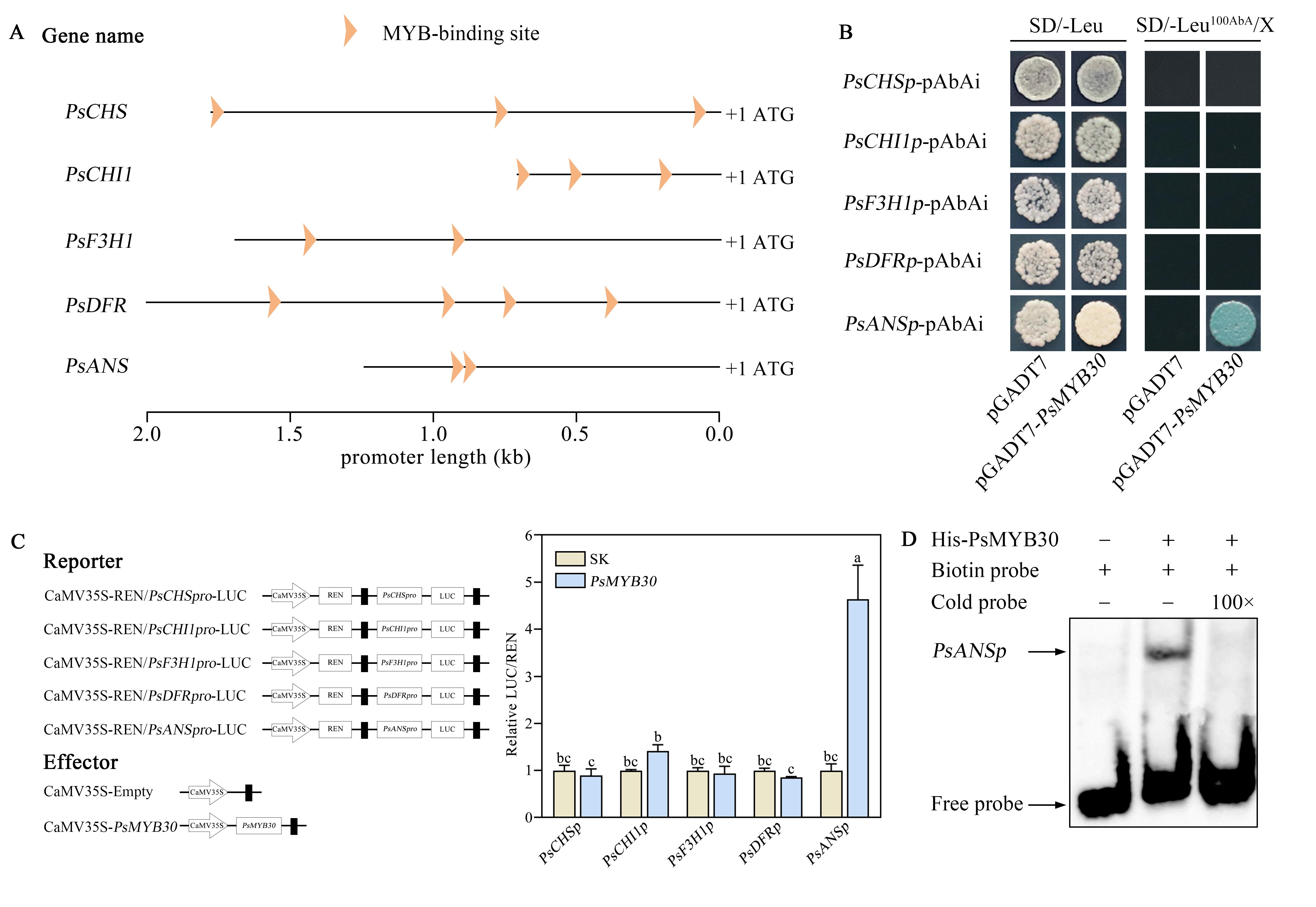
该研究发现,牡丹‘海黄’色斑区域积累了大量花色苷,并以芍药花素-3,5-O-二葡萄糖苷为主要成分。随后,通过转录组分析富集到与类黄酮生物合成密切相关的代谢通路,并初步筛选出可能与色斑形成相关的转录因子PsMYB30,并基于共表达网络发现PsMYB30能够特异靶向PsANS基因。进一步研究显示,PsMYB30为典型的R2R3-MYB家族转录激活因子,并在酵母水平上具有转录激活活性,该蛋白定位于细胞核中。接着,利用VIGS技术沉默PsMYB30可以显著降低‘海黄’色斑面积和花色苷含量,显著下调PsANS基因表达水平;超表达PsMYB30可以使烟草花瓣显著变红,花色苷含量显著增加。进一步通过酵母单杂交、双荧光素酶实验以及EMSA研究发现,PsMYB30可以特异结合PsANS基因启动子序列,并激活其表达。该研究揭示了PsMYB30调控牡丹‘海黄’色斑形成的分子机制,为牡丹色斑分子育种提供了基因资源。

图1 沉默PsMYB30对牡丹‘海黄’色斑面积和色泽的影响

图2 牡丹PsMYB30靶向调控PsANS基因启动子序列验证
我院博士生栾雨婷为该论文第一作者,陶俊教授和赵大球教授为共同通讯作者,研究生汤寓涵、王昕、许聪参与了部分工作。该研究得到了国家重点研发计划和江苏省农业科技自主创新资金等课题资助。
全文链接:
https://academic.oup.com/pcp/advance-article-abstract/doi/10.1093/pcp/pcac085/6609794